
|
|
关于徐超承建自建房工程严重违约侵权的实名举报信尊敬的相关部门领导: 我叫周吕红,现就徐超承接我自建房土建工程期间,存在严重拖延工期、工程质量不合格,且造成我财产与精神双重损害的违约侵权行为,进行实名举报,恳请领导介入核查,依法维护我的合法权益。 一、工程承包合同核心约定
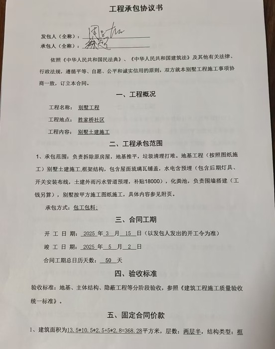
2025 年 3 月 13 日,我与徐超签订《工程承包协议书》,明确将位于胜家桥社区的自建别墅土建工程交由其施工,关键条款如下: 承包模式:包工包料(所有施工人工、建筑材料均由徐超负责采购与组织); 工期约定:2025 年 3 月 15 日开工,2025 年 5 月 2 日竣工,总工期 50 天,需确保按期完成两层半别墅土建施工; 价款与付款:固定总价 52 万元(建筑面积 368.28㎡,单价 1420 元 /㎡),合同签订当日支付 30% 首期工程款(16 万元),后续按工程进度支付尾款;
质量标准:需符合国家民用建筑施工规范,核心承重构件(如柱子、顶板)混凝土强度等级需达到 C30 标准。 合同签订当日,我已以现金形式足额向徐超支付 16 万元首期工程款,徐超随后安排施工人员进场。 二、徐超违约侵权的具体事实 (一)严重拖延工期,远超合同竣工期限 按协议约定,工程应于 2025 年 5 月 2 日竣工,但徐超在施工中消极怠工、进度拖沓。截至 2025 年 5 月 15 日(已超期 13 天),仅完成 “一层顶板混凝土浇筑” 工序,而案涉房屋设计为两层半结构,此时整体工程进度不足 30%,后续施工完全停滞,我原定的入住计划彻底落空。 (二)违规施工致工程质量严重不达标,存在重大安全隐患 一层顶板混凝土浇筑环节,徐超的施工行为严重违反建筑规范,导致工程出现结构性质量问题:施工流程违规:未按规范要求进行混凝土振捣作业,造成多处混凝土 “漏振”,构件表面及内部出现蜂窝、麻面、空洞等缺陷,直接影响结构稳定性; 原材料质量不合格:采购的混凝土原材料不符合设计标准,经初步检测,成品混凝土强度远未达标 —— 合同约定核心承重部位混凝土强度为 C30(民用建筑承重结构常用标准),但实测强度不足 C15(仅适用于非承重次要构件),尤其是柱子等关键承重部位强度不足设计值的一半,房屋结构安全无法保障,属于严重工程质量事故,已无法继续施工或投入使用。 (三)违约侵权造成的多重损害 合同目的彻底落空:因工程存在结构性质量问题,房屋无法继续建设,更无法满足居住需求,我 “建成合格自建房” 的合同目的已完全无法实现; 财产损失显著: 已付 16 万元工程款无实际价值:徐超完成的不合格工程需全部拆除,该部分工程款应全额返还; 额外产生拆除与重建成本:不合格结构需专业团队拆除,仅拆除费用就需数万元,后续重建还需额外投入材料、人工成本,总成本远超原合同价; 间接经济损失:因工期延误及工程报废,我被迫长期在外租房,产生高额租金;同时频繁往返工地与租房地点,额外增加交通、时间成本,累计间接损失已超 2 万元; 宅基地不可逆损害:案涉房屋建于我的合法宅基地上,不合格工程拆除时需清理地基及基础构件,可能破坏宅基地土壤结构与地下设施,导致宅基地使用功能受损且无法恢复; 精神损害严重:案涉自建房是我规划晚年居住的核心住所,为此投入毕生积蓄与大量精力,徐超的违约侵权行为导致房屋烂尾、财产受损,还可能影响宅基地使用,给我造成极大精神压力与焦虑,符合民事侵权中的精神损害赔偿情形。三、恳请督办的事项 恳请相关部门介入调查徐超在工程施工中的违规行为,核实工程质量问题,固定违约侵权证据; 督促徐超返还我已支付的 16 万元工程款,并承担工程拆除费用、租房及交通等间接损失; 依法追究徐超因工程质量不合格造成的宅基地损害赔偿责任,及相应的精神损害赔偿责任; 对徐超是否具备合法施工资质、是否存在违法承揽工程等情况进行核查,规范当地自建房施工市场秩序。 我所述内容均属实,可提供《工程承包协议书》、现金支付凭证、工程质量现场照片及初步检测记录等材料作为佐证。恳请领导重视此事,帮助我挽回损失,维护普通民众的合法权益! 实名举报人:周吕红 2025 年 8 月 25 日 责任编辑:lmny 免责声明:凡未注明“来源村官网”的图文仅代表作者个人观点,与村官网无关。其原创性以及文中陈述文字和内容未经本站证实,对其全部或者部分内容、文字的真实性、完整性、及时性本站不作任何保证或承诺,请读者仅作参考,并请自行核实相关内容。
文章分类:
村官民心
|